EasyPROG

Francisco Barbosa,  fbarbosa@sol.com.br

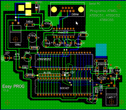
Modified version of the Easy-Downloader with MAX232 for RS232C level converter and put a 12V zener diode between Vpp and GND.




The circuit of EasyPROG is the same as Easy-Downloader V2.0 except the RS232C level converter, Francisco used MAX232 instead and put additional voltage suppresser, a 12V zener diode between Vpp and GND. A new layout, prog55.pcb, was made using Tango for dos.


Figure 1: Top Layer Layout


Figure 2: An outlook of PCB pattern


Build Your Own uC Projects

This page was edited by Wichit Sirichote
last updated 29 October 2542